Elite Coding & Software Engineering Program Grades 6–9

Grades 6–9 | 300 Classes | 15 Levels Goal: Develop logical thinkers → problem solvers → young software creators

Program Learning Philosophy

Every level develops three layers:

  1.  Concept Mastery – Understanding how technology works
  2.  Application – Building real programs/projects
  3. Computational Thinking
    o Decomposition
    o Pattern recognition
    o Abstraction
    o Algorithm design

Each class follows:

  • Concept Hook
  • Coding
  • Challenge/Game
  • Guided Coding
  • Build Task
  • Debug & Reflection

Monthly:

  • Coding contests
  • Mini hackathons
  • Project reviews

Level-wise Deep Curriculum

Level 1: Computational Thinking & Problem Solving (Classes

What Students Learn Deeply

  • How computers “think”
  •  Writing step-by-step algorithms
  •  Flowcharts & pseudocode
  •  Pattern identification
  •  Logical decision trees
  •  Binary (conceptual)
    Games
  •  Algorithm race
  •  Logic puzzle battles
    Outcome: Students learn to think like programmers before coding.

Level 2: Python Foundations (Classes 21–40)

Deep Knowledge
 How programs store data in memory
 Data types and type behavior
 Input/output interaction design
 Decision logic (real-life conditions)
 Error types and debugging basics

Projects
 Interactive quiz
 Number guessing game
Outcome: Students understand program–user interaction.
Level 3: Control Structures & Functions (Classes 41–60

Deep Knowledge
 Iteration logic (efficiency thinking)
 Nested conditions
 Modular programming (functions)
 Parameters and return values
 Debugging strategies
Projects
 Calculator system
 Menu-based programs
Outcome: Structured, reusable coding mindset.

Level 4: Python Data Structures (Classes 61–80)

Deep Knowledge

 Lists as dynamic memory structures
 Dictionaries as key-value systems
 Data manipulation and searching
 String processing for real data
Project
 Student database system
Outcome: Handling structured data like real applications.

Level 5: File Handling & Program Architecture (Classes 81–100)

Deep Knowledge
 Persistent data storage
 File read/write operations
 Program structure and modules
 User-driven applications
Projects
 Contact manager
 Text-based game
Outcome: Understanding how real software stores and manages data.

Level 6: Web Development – HTML (Classes 101–120)

Deep Knowledge
 Internet architecture (browser–server model)
 HTML structure & semantic design
 Forms and user input on web
 Accessibility basics
Project
 Personal portfolio website

Level 7: CSS & Responsive Design (Classes 121–140)

Deep Knowledge
 Layout systems (Flexbox)
 Responsive design logic
 User experience (UX) basics
 Visual hierarchy
Outcome: Professional-looking websites.

Level 8: Web Interactivity (Intro JavaScript Concepts)

Deep Knowledge
 Event-driven programming concept
 Input validation logic
 Interactive UI behavior
Project
 Interactive form-based website

Level 9: Java Foundations (Classes 161–180)

Deep Knowledge
 Compiled vs interpreted languages
 Strong typing concept
 Java syntax & memory behavior
 Object-oriented basics

Level 10: Object-Oriented Programming (Classes 181–200)

Deep Knowledge
 Classes & objects design
 Encapsulation
 Inheritance (conceptual)
 Exception handling
 Program structuring


Project
 Library/Student management system
Outcome: Thinking like a software developer.

Level 11: Data Structures & Algorithms (Classes 201–220)

Deep Knowledge
 Arrays vs dynamic structures
 Stack & Queue applications
 Searching and sorting logic
 Introduction to efficiency (Big-O conceptually)

Level 12: Advanced Problem Solving

Deep Knowledge
 Pattern-based algorithm thinking
 Optimization strategies
 Competitive coding problems
Games
 Weekly coding contests
 Leaderboards

Level 13: Python Applications & Automation

Projects
 File organizer
 Data analyzer
 Simple graphical game

Level 14: AI & Data Foundations

Deep Knowledge
 What is AI & Machine Learning
 Data and pattern recognition
 Basic model concept (no heavy math)
 Bias and AI ethics

Level 15: Capstone & Portfolio (Classes 281–300)

Final Deliverables
 Major project (Website / App / Software / AI tool)
 Documentation
 Presentation
 Personal coding portfolio

Elite Program Outcomes

Students will:
 Code confidently in Python & Java
 Build websites and applications
 Understand Data Structures & Algorithms
 Gain AI foundation
 Develop engineering-level problem solving
 Create a professional portfolio

Why This Is High-End (Parent Positioning)

✔ 300 structured classes
✔ Multi-language mastery
✔ Real-world projects
✔ Hackathons & competitions
✔ AI exposure
✔ Portfolio for future opportunities

Certification: Orbis Academy Elite Certificate in Software Engineering & Technology (300 Classes)

LEVEL-WISE CLASS & TOPIC ANALYSIS

Level 1: Computational Thinking (Classes 1–20)

Class Breakdown
1–4: Algorithms & step sequencing
5–8: Flowcharts & decision trees
9–12: Decomposition & pattern recognition
13–16: Abstraction & problem modeling
17–18: Binary & logic basics 19: Assessment
20: Logic project
Outcome: Programming mindset

Level 2: Python Basics (21–40)

Class Breakdown
21–24: Python setup, syntax, print
25–28: Variables & data types
29–32: Input/output programs
33–36: Conditions (if/else)
37–38: Nested conditions 39: Assessment
40: Interactive program project
Outcome: User-interactive programs

Level 3: Loops & Functions (41–60)

Class Breakdown
41–44: For loops
45–48: While loops
49–52: Nested loops
53–56: Functions & parameters
57–58: Return values & modular design
59: Assessment
60: Calculator/Quiz project

Level 4: Python Data Structures (61–80)

Class Breakdown
61–64: Lists operations
65–68: List algorithms (search, sort basics)
69–72: Dictionaries
73–76: String processing 77–78: Data handling problems
79: Assessment
80: Data manager project

Level 5: Files & Program Design (81–100)

Class Breakdown
81–84: File reading
85–88: File writing
89–92: Error handling basics
93–96: Program architecture (modules)
97–98: Menu-driven systems
99: Assessment 100: Contact manager project

Level 6: HTML (101–120)

Class Breakdown
101–104: Web basics & structure
105–108: Text, images, links
109–112: Lists, tables
113–116: Forms & inputs
117–118: Multi-page sites
119: Assessment
120: Personal website

Level 7: CSS (121–140)

Class Breakdown
121–124: CSS basics & selectors
125–128: Colors, fonts, spacing
129–132: Box model
133–136: Flexbox layouts
137–138: Responsive design
 139: Assessment
140: Styled portfolio

Level 8: Web Interactivity (141–160)

Class Breakdown
141–144: JavaScript basics (logic concepts)
145–148: Events & user interaction
149–152: Form validation
153–156: DOM manipulation (basic)
157–158: Interactive features
159: Assessment
160: Interactive website

Level 9: Java Foundations (161–180)

Class Breakdown
161–164: Java setup & syntax
165–168: Variables & operators
169–172: Conditions
173–176: Loops
177–178: Methods
179: Assessment
180: Console app

Level 10: OOP in Java (181–200)

Class Breakdown
181–184: Classes & objects
185–188: Constructors
189–192: Inheritance
193–196: Exception handling
197–198: File handling
199: Assessment
200: Management system project

Level 11: Data Structures (201–220)

Class Breakdown
201–204: Arrays & ArrayLists
205–208: Stack
209–212: Queue
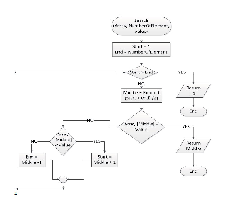
213–216: Searching algorithms
217–218: Sorting algorithms
 219: Assessment
220: Algorithm project

Level 12: Problem Solving & Competitive Coding (221–240)

Class Breakdown
 Pattern problems
 Optimization thinking
 Time-based challenges
 Coding contests
 Hackathon (Class 240)

Level 13: Python Applications (241–260)

Projects:
 File organizer
 Data analyzer
 Mini game

Class Breakdown
 Data concepts
 Pattern recognition
 Model idea (classification)
 Visualization
 Ethics
 AI mini-project

Shopping Cart